固定污染源排污许可分类管理名录(2019年版)
第一条 为实施排污许可分类管理,根据《中华人民共和国环境保护法》等有关法律法规和《国务院办公厅关于印发控制污染物排放许可制实施方案的通知》的相关规定,制定本名录。
第二条 国家根据排放污染物的企业事业单位和其他生产经营者(以下简称排污单位)污染物产生量、排放量、对环境的影响程度等因素,实行排污许可重点管理、简化管理和登记管理。
对污染物产生量、排放量或者对环境的影响程度较大的排污单位,实行排污许可重点管理;对污染物产生量、排放量和对环境的影响程度较小的排污单位,实行排污许可简化管理。对污染物产生量、排放量和对环境的影响程度很小的排污单位,实行排污登记管理。
实行登记管理的排污单位,不需要申请取得排污许可证,应当在全国排污许可证管理信息平台填报排污登记表,登记基本信息、污染物排放去向、执行的污染物排放标准以及采取的污染防治措施等信息。
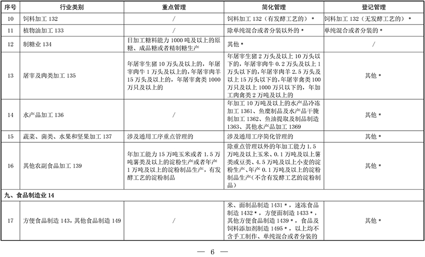
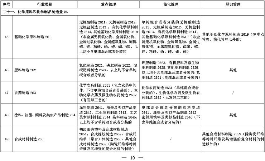
第三条 本名录依据《国民经济行业分类》(GB/T 4754-2017) 划分行业类别。
第四条 现有排污单位应当在生态环境部规定的实施时限内申请取得排污许可证或者填报排污登记表。新建排污单位应当在启动生产设施或者发生实际排污之前申请取得排污许可证或者填报排污登记表。
第五条 同一排污单位在同一场所从事本名录中两个以上行业生产经营的,申请一张排污许可证。
第六条 属于本名录第 1 至 107 类行业的排污单位,按照本名录第 109 至 112 类规定的锅炉、工业炉窑、表面处理、水处理等通用工序实施重点管理或者简化管理的,只需对其涉及的通用工序申请取得排污许可证,不需要对其他生产设施和相应的排放口等申请取得排污许可证。
第七条 属于本名录第 108 类行业的排污单位,涉及本名录规定的通用工序重点管理、简化管理或者登记管理的,应当对其涉及的本名录第 109 至 112 类规定的锅炉、工业炉窑、表面处理、水处理等通用工序申请领取排污许可证或者填报排污登记表;有下列情形之一的,还应当对其生产设施和相应的排放口等申请取得重点管理排污许可证:
(一)被列入重点排污单位名录的;
(二)二氧化硫或者氮氧化物年排放量大于 250 吨的;
(三)烟粉尘年排放量大于 500 吨的;
(四)化学需氧量年排放量大于 30 吨,或者总氮年排放量大于10 吨,或者总磷年排放量大于 0.5 吨的;
(五)氨氮、石油类和挥发酚合计年排放量大于 30 吨的;
(六)其他单项有毒有害大气、水污染物污染当量数大于 3000 的。污染当量数按照《中华人民共和国环境保护税法》的规定计算。
第八条 本名录未作规定的排污单位,确需纳入排污许可管理的,其排污许可管理类别由省级生态环境主管部门提出建议,报生态环境部确定。
第九条 本名录由生态环境部负责解释,并适时修订。
第十条 本名录自发布之日起施行。《固定污染源排污许可分类管理名录(2017 年版)》同时废止。
















可点击下方链接下载管理名录全文:
下载地址:《固定污染源排污许可分类管理名录(2019年版)》