首页 返回 新闻科普

建设项目固废验收申请表(范本)

信息详细

建设项目固废验收申请表(范本)

​以下内容为建设项目固废验收申请表(范本),供参考:

建设项目固废验收申请表(范本)-01

建设项目固废验收申请表(范本)-02

建设项目固废验收申请表(范本)-03

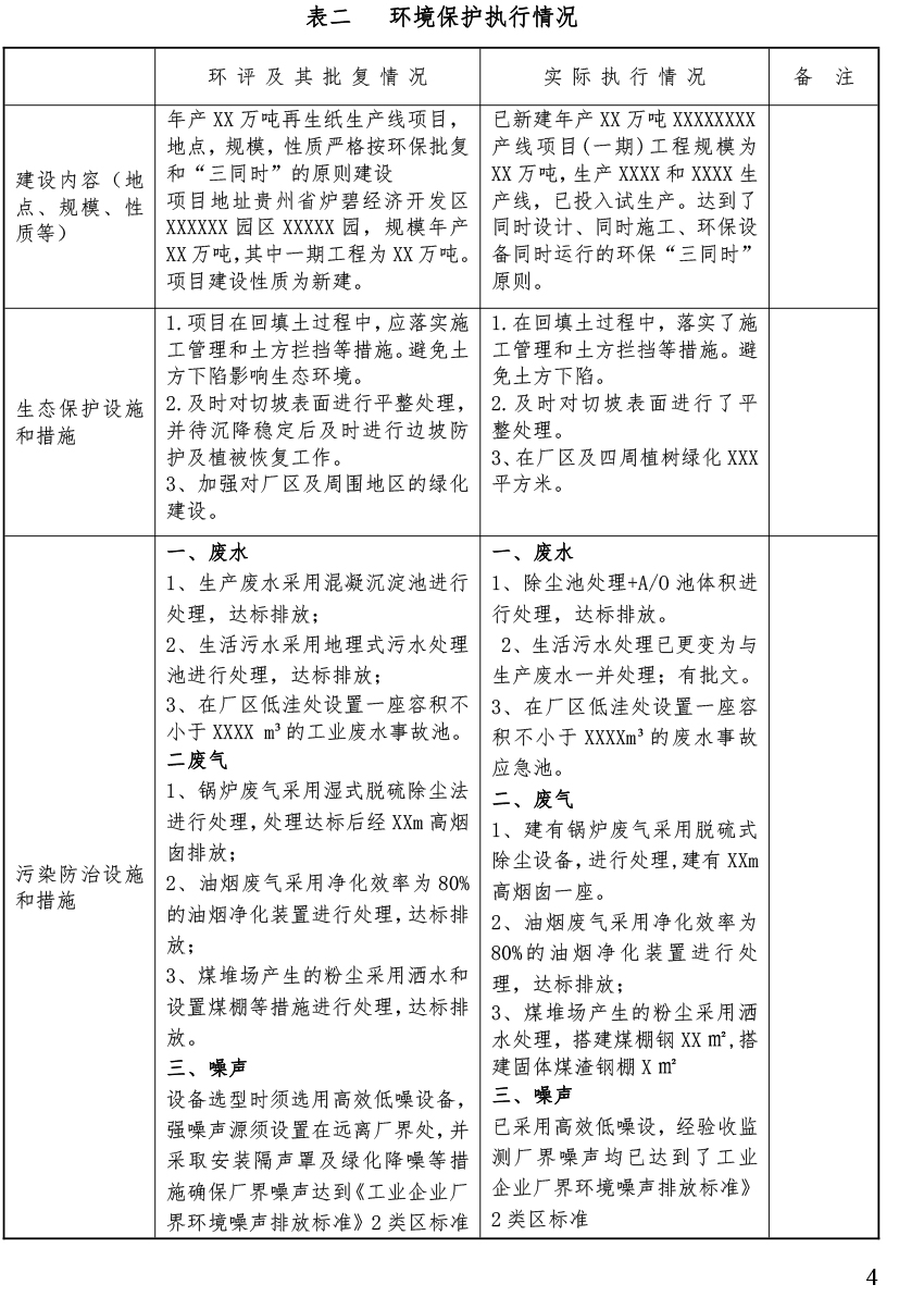
建设项目固废验收申请表(范本)-04

建设项目固废验收申请表(范本)-05

建设项目固废验收申请表(范本)-06

建设项目固废验收申请表(范本)-07

建设项目固废验收申请表(范本)-08

​可以点击下方链接下载建设项目固废验收申请表(范本)word版本:

下载地址:建设项目固废验收申请表(范本).doc​

电话: 076982652668
广东华科检测技术服务有限公司 版权所有