东莞市建设项目环境影响报告书审批
基本信息
事项名称 | 建设项目环境影响报告书审批 | 事项类型 | 行政许可 |
事项名称短语 | 无 | 日常用语 | 无 |
法定办结时限 | 60 ( 工作日 ) | 承诺办结时限 | 15 ( 工作日 ) |
办件类型 | 承诺件 | 办理形式 | 窗口办理,网上办理 |
到办事现场次数 | 1 | 数量限制 | 无 |
必须现场办理原因 | 需现场提交申请材料、领取送达回执。 | 是否收费 | 否 |
受理条件
1.申请材料齐全。
2.申请材料符合《广东省人民政府关于印发广东省建设项目环境影响评价文件分级审批办法的通知》(粤府〔2019〕6号)、《关于发布广东省生态环境厅审批建设项目名录(2019年本)的通知》(粤环〔2019〕24号)。
3.项目申报获码并审核通过后提出业务申请。
办理流程
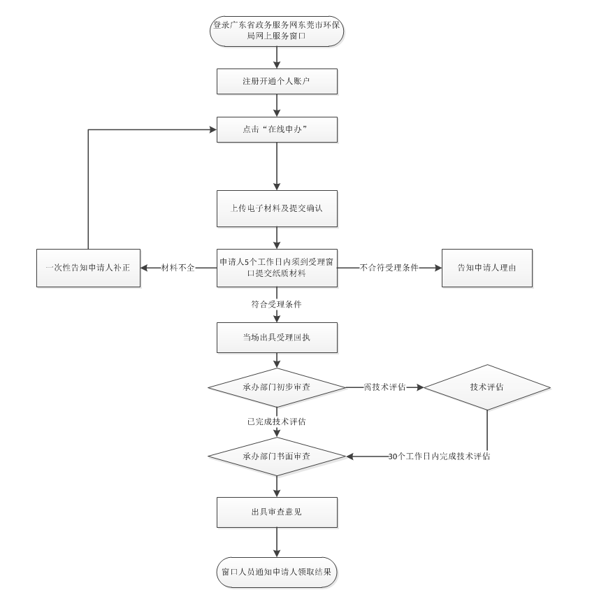
网上办理流程

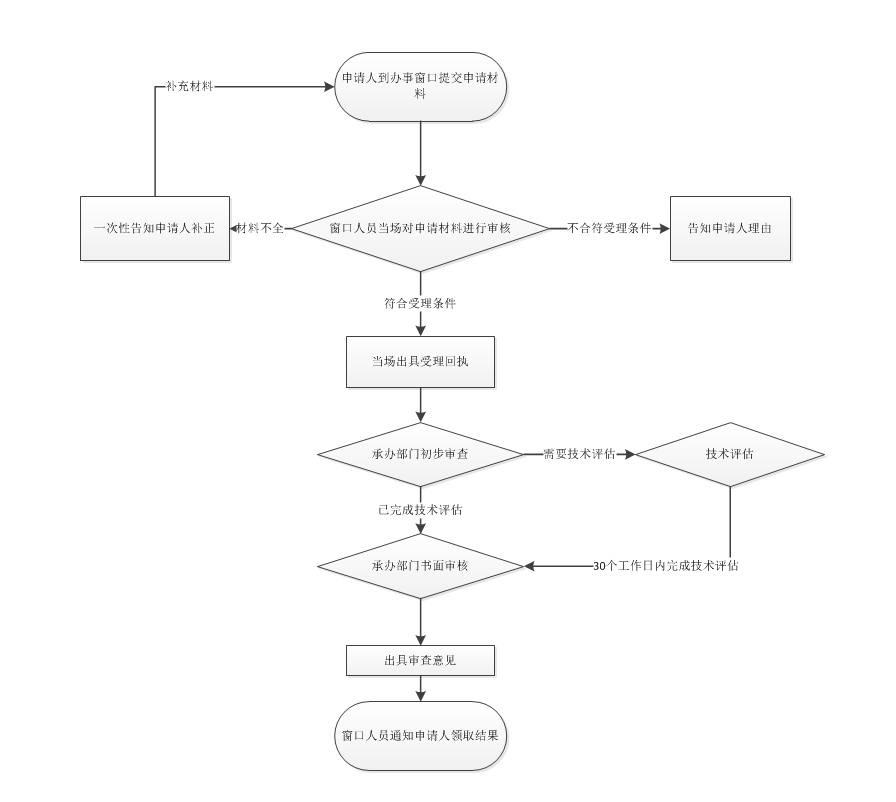
线下办理流程

申请材料
序号 | 材料名称 | 材料形式 | 材料要求 | 材料下载 |
1 | 建设单位申请报批项目环评文件的申请书 | 原件:1 | 其他要求: 材料形式:纸质 | |
2 | 按规定进行环评文件全本公开的说明材料(含建设项目的环境影响报告书公开稿,建设项目是否涉及国家秘密、商业秘密、个人隐私事项的说明) | 原件:1 | 必要 材料类型:其他 |
|
3 | 建设项目环境影响报告书 | 原件:1 | 必要 材料类型:其他 | |
4 | 公众参与说明 | 原件:1 | 必要 材料类型:其他 |
|
咨询监督
咨询方式
咨询电话:0769-23391131、0769-23391128
咨询地址:东莞市南城区体育路15号办事窗口
政务微博:https://weibo.com/u/2722709712?ssl_rnd=1511161156.6387&is_hot=1
信函地址:东莞市南城区体育路15号
监督投诉方式
投诉电话:0769-23391919
投诉地址:东莞市环境保护局(东莞市南城区体育路15号)办事窗口
信函地址:投诉受理部门名称:驻市环保局纪检组;通讯地址:东莞市南城区体育路15号
窗口办理
东莞市生态环境局办事窗口或各镇街(园区)生态环境分局办事窗口
办理地点:东莞市南城体育路15号一楼行政审批办事大厅1、2、3号办事窗口或各镇街(园区)生态环境分局分局
办公电话:0769-23391060
办公时间:周一至周五,上午8:30—12:00,下午2:00—5:30(节假日除外)
位置指引:市环保局公交路线:17、25、26、36、47、59、C1篁胜酒店站,各环保分局地址详见网址:(http://dgepb.dg.gov.cn/publicfiles/business/htmlfiles/dgepb/pcjg/201707/1139108.htm)
东莞市建设项目环境影响报告书验收监测机构
广东华科检测技术服务有限公司(SCT)是经国家认可委认可,具有中国合格评定国家认可委员会CNAS认可资质和计量认证CMA资质,已获美国消费品安全委员会(CPSC)认可,为东莞市企业提供一站式检测服务及绿色解决方案的综合性第三方检测机构,专业提供建设项目环境影响报告书验收监测服务,出具权威CMA监测报告满足办理环评验收需要。