2018年国家先进污染防治技术目录(大气污染防治领域)(公示稿)
为贯彻《中华人民共和国环境保护法》《中华人民共和国大气污染防治法》,落实党中央、国务院对有关工作的要求,按照工作计划,我部征集并筛选了一批大气污染防治领域的先进技术,编制形成《2018年国家先进污染防治技术目录(大气污染防治领域)》(公示稿)。
现对《2018年国家先进污染防治技术目录(大气污染防治领域)》(公示稿)进行公示,公示期为2018年11月12日至11月18日,若有异议,请将意见反馈我部。
联系人:生态环境部科技与财务司 刘世铮、金晟
电 话:(010)66556134
传 真:(010)66556127
地 址:北京市西城区西直门南小街115号(邮编:100035)
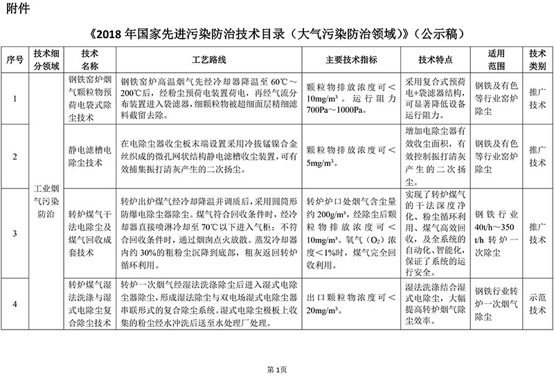
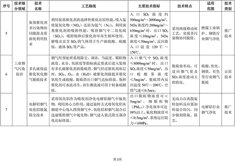
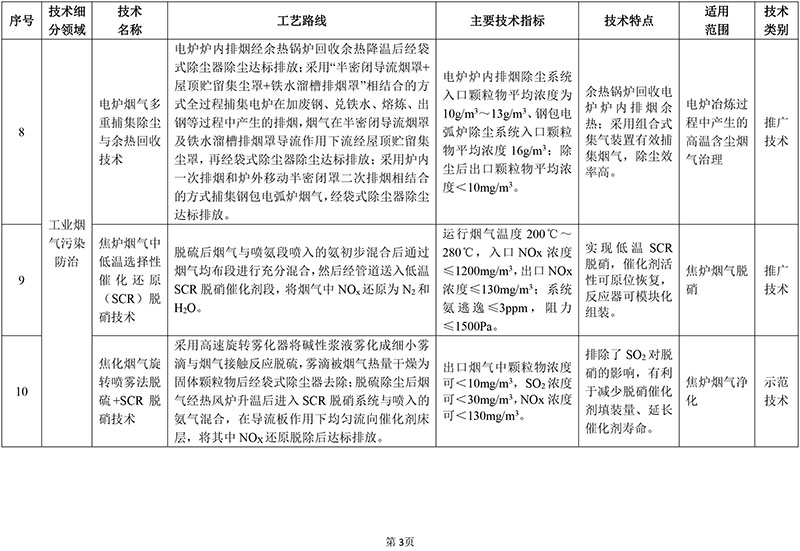
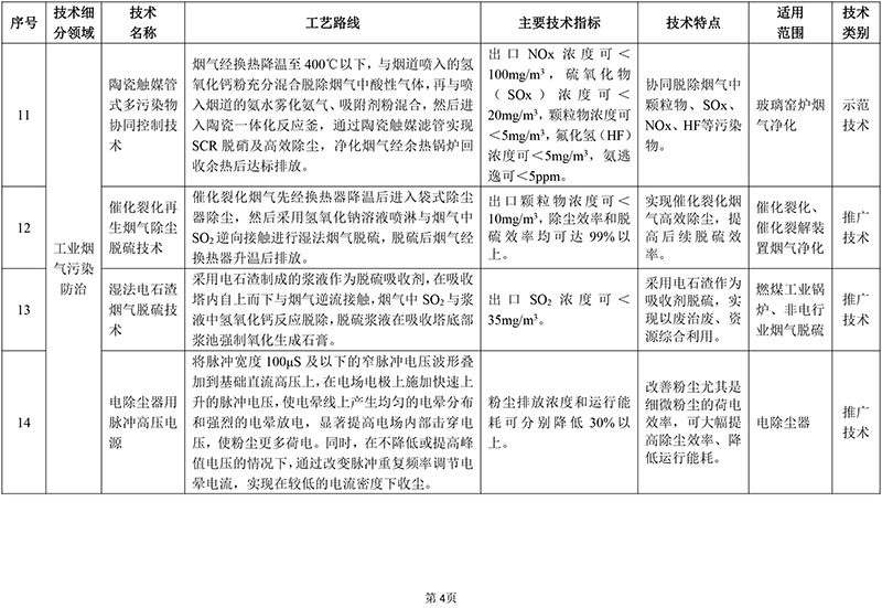
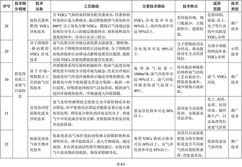
附件:《2018年国家先进污染防治技术目录(大气污染防治领域)》(公示稿)
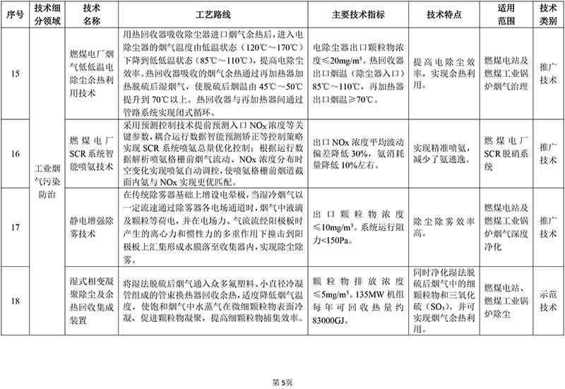
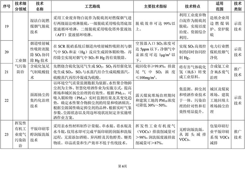
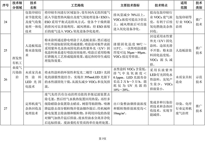
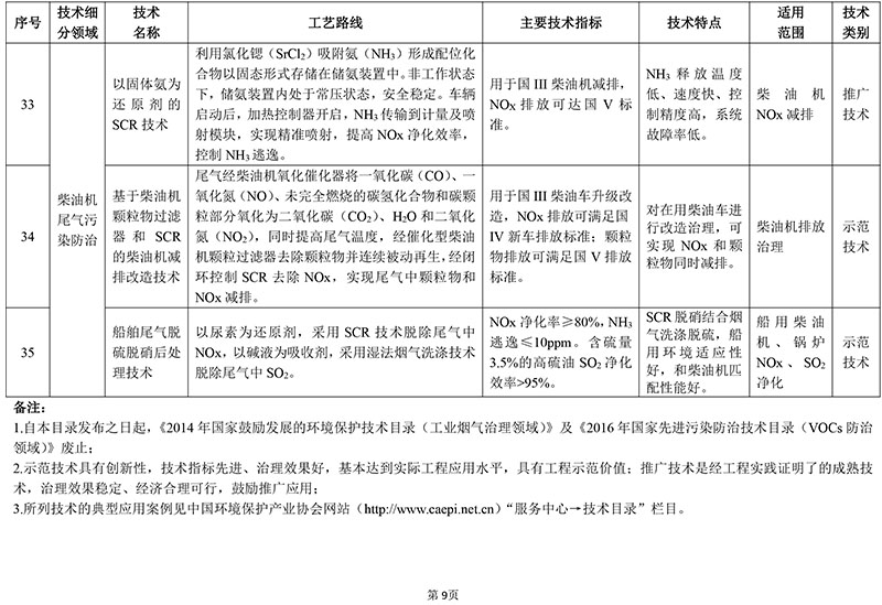
下面为2018年国家先进污染防治技术目录(大气污染防治领域)(公示稿)全文分页截图,全文共9页。







