首页 返回 新闻科普

HJ/T 259-2006 环境保护产品技术要求 转刷曝气装置

信息详细

HJ/T 259-2006 环境保护产品技术要求 转刷曝气装置

1 范围

      本标准规定了转刷曝气装置的分类与命名、技术要求、试验方法、检验规则、标志、包装、运输和贮存。

      本标准适用于污水和自然水体中需曝气充氧而使用的转刷曝气装置(以下简称转刷)。

2 规范性引用文件

      下列文件中的条款通过本标准的引用而成为本标准的条款,其最新版本均适用于本标准。

      GB/T 191 包装储运图示标志

      GB/T 6404 齿轮装置噪声声功率级测定方法

      GB/T 9286 色漆和清漆 漆膜的划格试验

      GB/T 6920 水质 pH 值的测定 玻璃电极法

      GB/T 11348.1 旋转机械转轴径向振动的测量和评定 第一部分:总则

      GB/T 13306 标牌

      GB/T 13384 机电产品包装通用技术条件

      CJ/T 3015.2 曝气器清水充氧性能测定

      JB/T 5946 工程机械 涂装通用技术条件

      JB/T 8680-1998 Y2 系列(IP54)三相异步电动机技术条件(机座号 63~355)

3 定义

      本标准采用下列定义。

3.1 转刷曝气装置

      指工作轴安装多组同型叶片且水平放置于水面上的机械曝气设备(不含导流板)。

3.2 有效长度

      指工作轴上两边法兰端面之间的距离。

3.3 充氧能力

又称标准氧转移速率。指转刷曝气装置在 20℃1.01325×105Pa 条件下,单位时间内向溶解氧为零的清水中所传递的氧量,单位为 kgO2/h。

3.4 动力效率

又称标准曝气效率。指转刷曝气装置在 20℃1.01325×105Pa 条件下,消耗单位轴功率所传递的氧量,单位为kgO2/kW。

3.5 推动力

又称推动容量。指在实际应用中,转刷曝气装置使沟内混合液达到 0.3m/s 平均流速时, 每米有效长度所能推动的水的容积。

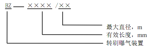
4 分类与命名

4.1 分类

      转刷曝气装置依水平轴的有效长度(mm)划分,分为 3000mm、4500mm、6000mm 7500mm 9000mm 五种规格。

4.2 命名

      转刷曝气装置的命名和型号采用汉语拼音字母和阿拉伯数字表示。

       

示例:BZ-9000/1.0 指水平轴有效长度为 9000mm,最大直径为 1.0m 的转刷曝气装置。

5 要求

5.1 基本要求

5.1.1 转刷曝气装置应符合本标准的规定,并按照规定程序批准的图纸和技术文件制造。

5.1.2 环境适应性

      转刷曝气装置在下列条件下应能保证正常运行:

      a) 环境温度: -20℃~50℃(水体温度:4℃~50℃);

      b) pH :5.5~9.0;

      c) 电压:交流 380V ± 40V。

5.1.3 可靠性

      转刷曝气装置无故障连续运行时间不少于 6000h。

5.1.4 稳定性

5.1.4.1 转刷曝气装置在 5.1.2 规定的电压下运行时,其电流波动范围在±5%之内。

5.1.4.2 转刷曝气装置进行负载试验时,应运转平稳,不得有异常响声和振动。减速箱的油池温升不得大于 35℃,电机的温升不得大于 40℃。

5.1.5 整机静平衡性

转刷曝气装置安装完毕后,应进行整机静平衡试验,静平衡质量力矩的变化应小于 50Nm。


更多标准内容点击以下链接获取标准全文:

下载地址:《HJ/T 259-2006 环境保护产品技术要求 转刷曝气装置


电话: 076982652668
广东华科检测技术服务有限公司 版权所有